Любителю астрономии
***
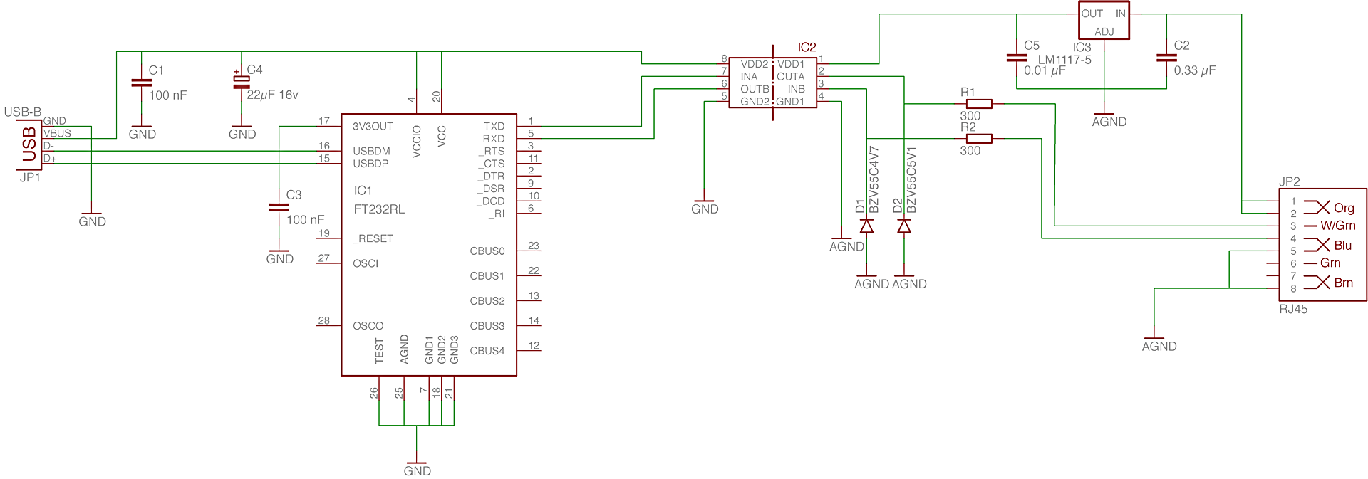
Схема электрическая принципиальная переходника монтировки HEQ5 - PC
Любителю походов
Температура неба: Загрузка...°C
Освещенность (Солнце): Загрузка...
Температура воздуха: Загрузка...°C
Скорость ветра: Загрузка... м/с
Положение международной космической станции